国务院充分利用物联网及5G等技术提高灾害事故监测感知能力

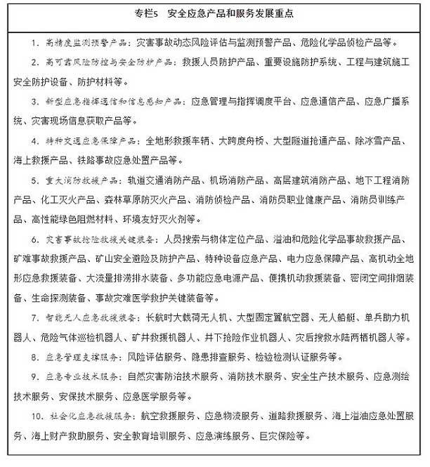
据媒体报道,国务院引发《“十四五”国家应急体系规划》(下文简称《规划》),对“十四五”时期安全生产、防灾减灾救灾等工作进行全面部署。 《规划》提出,到2025年,应急管理体系和能力现代化建设取得重大进展,形成统一指挥、专常兼备、反应灵敏、上下联动的中国特色应急管理体制,建成统一领导、权责一致、权威高效的国家应急能力体系,防范化解重大安全风险体制机制不断健全,应急救援力量建设全面加强,应急管理法治水平、科技信息化水平和综合保障能力大幅提升,安全生产、综合防灾减灾形势趋稳向好,自然灾害防御水平明显提升,全社会防范和应对处置灾害事故能力显著增强。到2035年,建立与基本实现现代化相适应的中国特色大国应急体系,全面实现依法应急、科学应急、智慧应急,形成共建共治共享的应急管理新格局。 《规划》指出,“十四五”时期,我们面临着风险隐患仍然突出、防控难度不断加大、应急管理基础薄弱等问题。随着工业化、城镇化持续推进,我国中心城市、城市群迅猛发展,人口、生产要素更加集聚,产业链、供应链、价值链日趋复杂,生产生活空间高度关联,各类承灾体暴露度、集中度、脆弱性大幅增加。新能源、新工艺、新材料广泛应用,新产业、新业态、新模式大量涌现,引发新问题,形成新隐患,一些“想不到、管得少”的领域风险逐渐凸显。同时,灾害事故发生的隐蔽性、复杂性、耦合性进一步增加,重特大灾害事故往往引发一系列次生、衍生灾害事故和生态环境破坏,形成复杂多样的灾害链、事故链,进一步增加风险防控和应急处置的复杂性及难度。全球化、信息化、网络化的快速发展,也使灾害事故影响的广度和深度持续增加。 《规划》部署了七方面重点任务,一是深化体制机制改革,构建优化协同高效的治理模式。二是夯实应急法治基础,培育良法善治的全新生态。三是防范化解重大风险,织密灾害事故的防控网络。四是加强应急力量建设,提高急难险重任务的处置能力。五是强化灾害应对准备,凝聚同舟共济的保障合力。六是优化要素资源配置,增进创新驱动的发展动能。七是推动共建共治共享,筑牢防灾减灾救灾的人民防线。围绕上述重点任务,《规划》安排了五类共十七项重点工程。 其中,关于强化风险监测预警预报方面,要充分利用物联网、工业互联网、遥感、视频识别、第五代移动通信(5G)等技术提高灾害事故监测感知能力,优化自然灾害监测站网布局,完善应急卫星观测星座,构建空、天、地、海一体化全域覆盖的灾害事故监测预警网络。广泛部署智能化、网络化、集成化、微型化感知终端,高危行业安全监测监控实行全国联网或省(自治区、直辖市)范围内区域联网。完善综合风险预警制度,增强风险早期识别能力,发展精细化气象灾害预警预报体系,优化地震长中短临和震后趋势预测业务,提高安全风险预警公共服务水平。建立突发事件预警信息发布标准体系,优化发布方式,拓展发布渠道和发布语种,提升发布覆盖率、精准度和时效性,强化针对特定区域、特定人群、特定时间的精准发布能力。 此外,要深化安全生产治本攻坚,推动淘汰落后技术、工艺、材料和设备,加大重点设施设备、仪器仪表检验检测力度。推动各类金融机构出台优惠贷款等金融类产品,大力推广新技术、新工艺、新材料和新装备,实施智能化矿山、智能化工厂、数字化车间改造,开展智能化作业和危险岗位机器人替代示范。 《规划》强调,要优化要素资源配置,增进创新驱动的发展动能。深化应用基础研究,聚焦灾害事故防控基础问题,强化多学科交叉理论研究。开展重大自然灾害科学考察与调查。整合利用中央和地方政府、企业以及其他优势科技资源,加强自主创新和“卡脖子”技术攻关。实施重大灾害事故防治、重大基础设施防灾风险评估等国家科技计划项目,制定国家重大应急关键技术攻关指南,加快主动预防型安全技术研究。 搭建科技创新平台,以国家级实验室建设为引领,加快健全主动保障型安全技术支撑体系,完善应急管理科技配套支撑链条。整合优化应急领域相关共性技术平台,推动科技创新资源开放共享,统筹布局应急科技支撑平台,新增具备中试以上条件的灾害事故科技支撑基地10个以上。完善应急管理领域科技成果使用、处置收益制度,健全知识、技术、管理、数据等创新要素参与利益分配的激励机制,推行科技成果处置收益和股权期权激励制度。 《规划》还提出,要强化信息支撑保障。广泛吸引各方力量共同参与应急管理信息化建设,集约建设信息基础设施和信息系统。推动跨部门、跨层级、跨区域的互联互通、信息共享和业务协同。强化数字技术在灾害事故应对中的运用,全面提升监测预警和应急处置能力。加强空、天、地、海一体化应急通信网络建设,提高极端条件下应急通信保障能力。建设绿色节能型高密度数据中心,推进应急管理云计算平台建设,完善多数据中心统一调度和重要业务应急保障功能。 系统推进“智慧应急”建设,建立符合大数据发展规律的应急数据治理体系,完善监督管理、监测预警、指挥救援、灾情管理、统计分析、信息发布、灾后评估和社会动员等功能。升级气象核心业务支撑高性能计算机资源池,搭建气象数据平台和大数据智能应用处理系统。推进自主可控核心技术在关键软硬件和技术装备中的规模应用,对信息系统安全防护和数据实施分级分类管理,建设新一代智能运维体系和具备纵深防御能力的信息网络安全体系。 此外,《规划》提出要壮大安全应急产业,将高精度监测预警产品、新型应急指挥通信和信息感知产品、智能无人应急救援装备等安全应急产品和服务等作为应急产业发展重点。